반응형

상급종합병원 리스트 총정리 + 응급실 진료의뢰서 예외 기준
한국에는 의원, 병원, 종합병원 외에
보건복지부가 지정하는 ‘상급종합병원’ 제도가 따로 존재합니다.
흔히 말하는 대형 대학병원이 여기에 해당하며,
중증·희귀·고난도 질환 치료를 담당하는 최상위 의료기관입니다.
이번 글에서는
👉 한국 상급종합병원 리스트와
👉 상급종합병원 응급실은 진료의뢰서 없이 가능한지
이 두 가지 핵심만 정리해 드립니다.

상급종합병원이란?
상급종합병원은
병원이 스스로 명칭을 붙이는 것이 아니라
보건복지부가 일정 기준에 따라 지정합니다.
- 중증 환자 비율
- 전문의 인력 구성
- 고난도 진료 수행 능력
등을 종합 평가해
일정 기간마다 재지정됩니다.
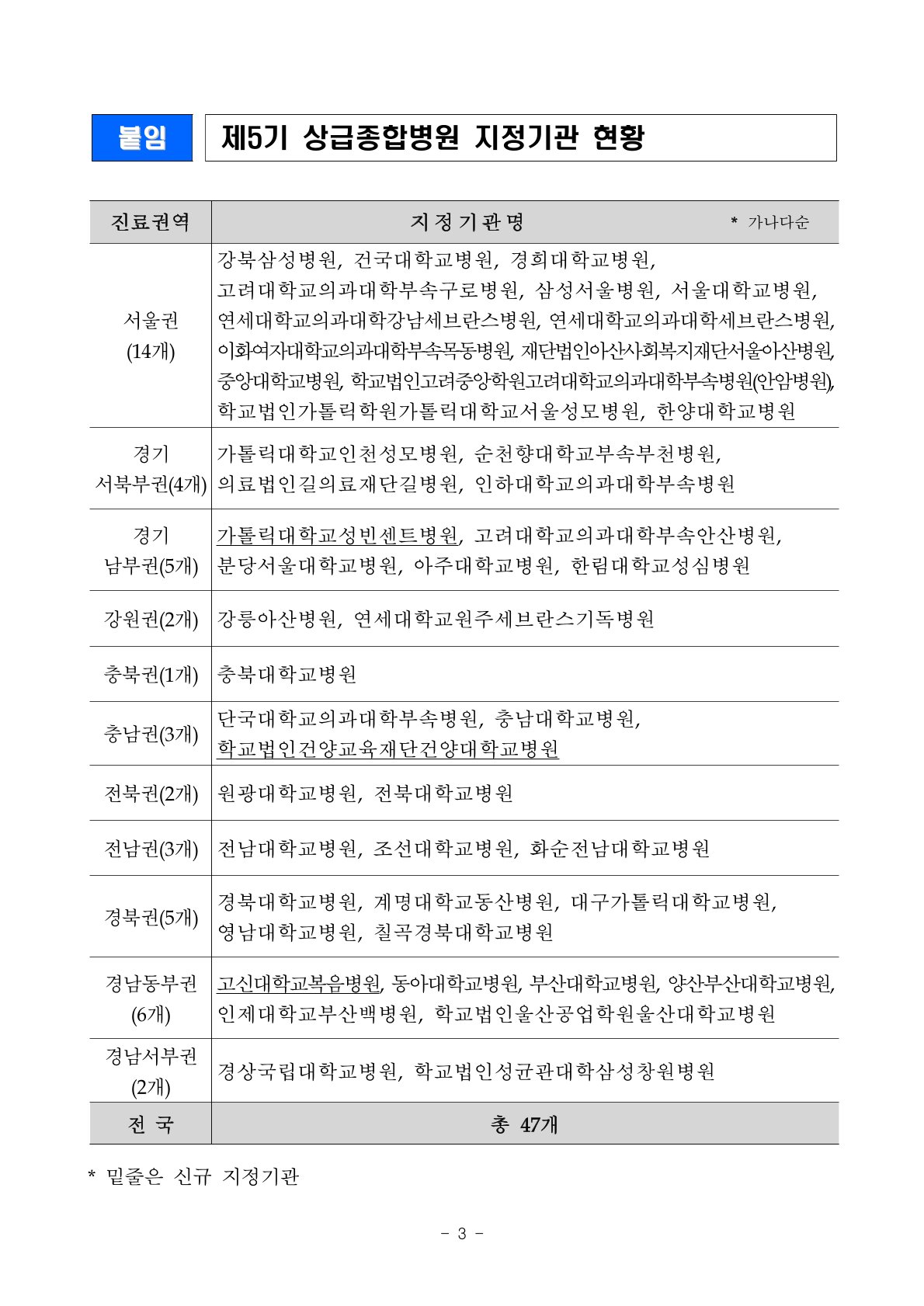
2024~2026년 기준 상급종합병원 리스트

※ 보건복지부 지정 기준이며,
※ 지정 여부는 주기적으로 변경될 수 있습니다.
▶ 서울·수도권
- 서울대학교병원
- 서울아산병원
- 삼성서울병원
- 연세대학교 세브란스병원
- 연세대학교 강남세브란스병원
- 가톨릭대학교 서울성모병원
- 고려대학교 안암병원
- 고려대학교 구로병원
- 이화여자대학교 목동병원
- 경희대학교병원
- 한양대학교병원
- 중앙대학교병원
- 건국대학교병원
▶ 경기·인천
- 서울대학교병원 분당병원
- 아주대학교병원
- 가천대학교 길병원
- 인하대학교병원
- 순천향대학교 부천병원
- 한림대학교 성심병원
▶ 지방
- 연세대학교 원주세브란스기독병원
- 강릉아산병원
- 충북대학교병원
- 충남대학교병원
- 단국대학교병원
- 전북대학교병원
- 전남대학교병원
- 조선대학교병원
- 경북대학교병원
- 칠곡경북대학교병원
- 계명대학교 동산병원
- 부산대학교병원
- 부산대학교 양산병원
- 울산대학교병원
- 동아대학교병원
- 경상국립대학교병원
- 성균관대학교 창원삼성병원

상급종합병원은 진료의뢰서가 꼭 필요할까?
많이들 헷갈려하는 부분입니다.
👉 외래 진료는 원칙적으로 진료의뢰서가 필요합니다.
그래서 “대학병원은 아무나 못 간다”는 말이 나옵니다.
하지만 예외가 있습니다.

✅ 상급종합병원 응급실은 진료의뢰서 없이 가능!!!
상급종합병원 응급실은
진료의뢰서 없이 누구나 이용할 수 있습니다.
이는
응급환자의 생명과 안전을 우선하기 위한
한국 응급의료체계의 기본 원칙입니다.
진료의뢰서 없이 응급실 이용 가능한 경우
- 교통사고, 낙상
- 심한 출혈
- 호흡곤란
- 의식 저하
- 갑작스러운 마비·경련
- 급성 흉통·복통
👉 이 경우
접수 거부 ❌ / 의뢰서 요구 ❌

꼭 알아야 할 주의사항
- 응급실 진료 후
같은 병원 외래 진료를 계속 보려면
진료의뢰서가 필요할 수 있습니다. - 비응급 환자로 판단될 경우
대기 시간이 길어질 수 있습니다. - 일반 응급실보다 비용이 비쌀 수 있습니다.
상급종합병원은 외래 진료 시 진료의뢰서가 필요하지만,
응급실은 예외로 의뢰서 없이 이용할 수 있습니다.

반응형
'소소한정보' 카테고리의 다른 글
| 의원 병원 종합병원 상급종합병원 차이, 한국 의료기관 기준 총정리 (0) | 2026.01.08 |
|---|---|
| 전문의와 일반의 차이, 제대로 알고 병원 선택하세요. (0) | 2026.01.08 |
| 10월 제철 음식으로 만드는 가을 집밥 아이디어 (0) | 2025.10.21 |
| 광복 80주년, 조용필 특별콘서트 ‘이 순간을 영원히’…무료 티켓 예매 꿀팁까지! (0) | 2025.08.14 |
| 사자성어 명언 모음 (0) | 2025.07.08 |